当前位置: 首页 - 学院概况 - 流程图 - 教学办工作 -

正文

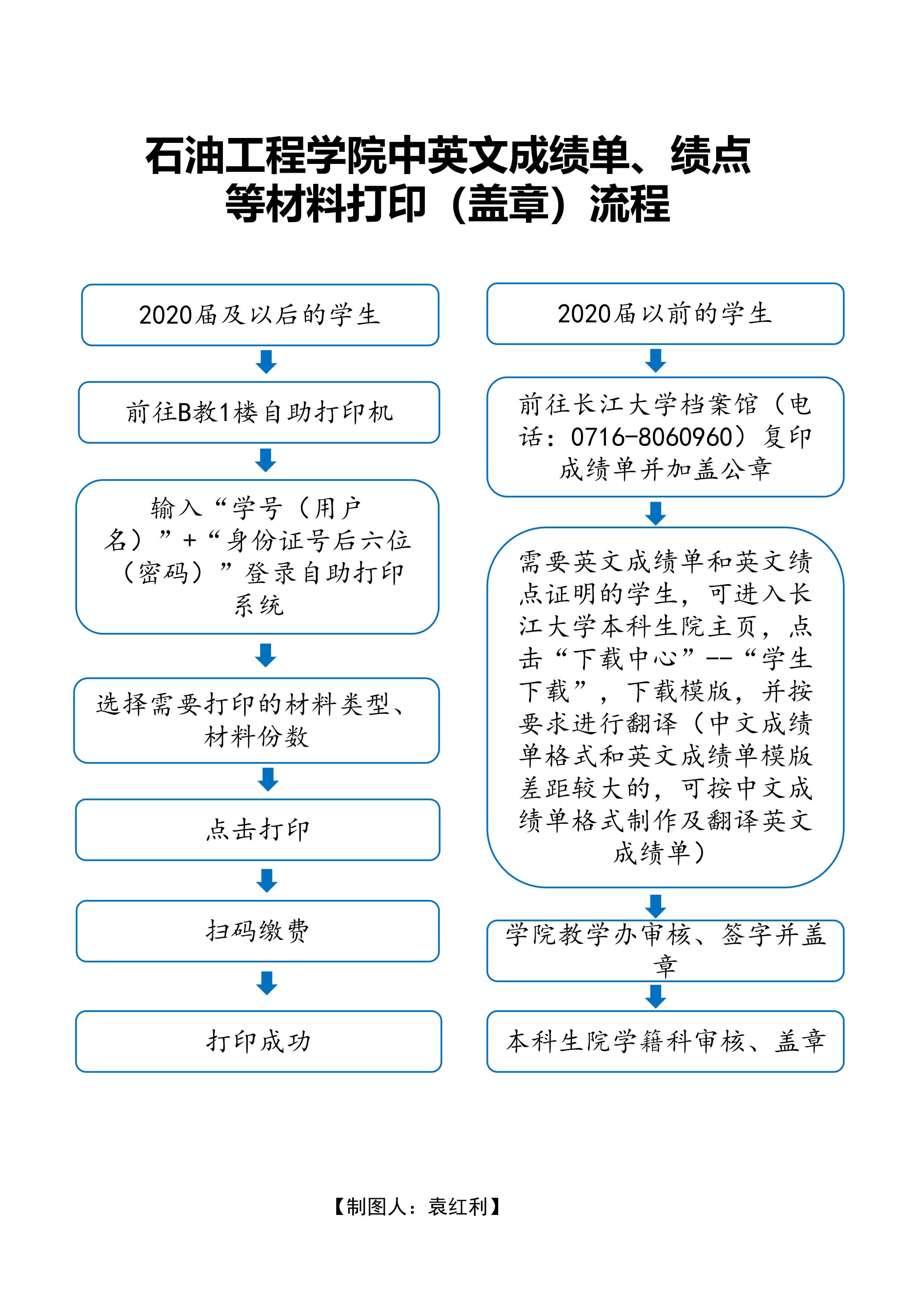
球王会体育官方网中英文成绩单、绩点等材料打印(盖章)流程

编辑:球王会体育官方网时间:2026-01-09浏览次数:


  • 地址:湖北省武汉市蔡甸区大学路111号

  • 学院办公室:027-69111069

  • 邮箱:petroscience@yangtzeu.edu.cn
  • 教学办公室:  027-69111050/69111092

  • 邮编:430100
  • 学生工作办公室:  027-69111299
  • 院长信箱:ygyzxx@yangtzeu.edu.cn

  • 一流学科建设办公室:  027-69111223

关注我们

官方微信公众号

Copyright ©copy; 2025 All Rights Reserved 球王会体育(中国)官方网站 版权所有

Baidu
sogou