当前位置: 首页 - 球王会 - 党建新闻 -

正文

党建引领促融合,搭建师生沟通新桥梁,助力学子科研早启航

编辑:球王会体育官方网时间:2025-11-21浏览次数:


为充分发挥基层党组织的战斗堡垒作用和党员教师的先锋模范作用,新能源党支部近日成功举办了2025年度“新能源学术沙龙”系列活动。本次活动以党建为统领,以“党建 + 学术”双驱动为特色,是新能源党支部年度重点党建品牌活动之一,旨在通过红色引领推动学科发展、通过组织建设促进人才培养。

本次沙龙由新能源党支部牵头组织,依托新能源系师资力量,面向刚从荆州校区返校的大二学生开展。活动紧扣“党建引领、学术驱动、科教融合”的工作思路,围绕新能源领域前沿热点、教师科研方向及行业未来需求展开交流,力求在教师与学生之间搭建一条畅通、有效的沟通桥梁,使学生能够在专业认知、科研启蒙、职业规划等方面得到更加系统的指导。

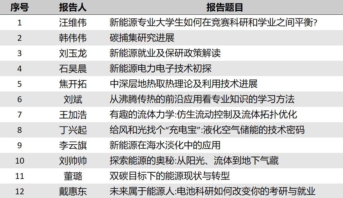
活动中,多位党员教师和青年骨干教师分别作了主题报告,内容涵盖新能源新技术发展趋势、科研团队研究布局、大学生科研能力培养经验等。现场气氛热烈,学生们积极提问、深入交流,在近距离互动中加深了对新能源专业的理解,也进一步明确了未来在竞赛、科研和职业规划方面的方向。

 

此次“新能源学术沙龙”既是一次学术交流会,更是一次将球王会与人才培养深度融合的实践探索。活动的成功举办,不仅为师生构建了零距离沟通平台,也标志着新能源党支部在推动学科建设与党建互促共进方面迈出了坚实一步,为促进学生科研早启航、推动学院人才培养质量提升提供了有力支撑。


(审核:张伟 汪维伟  编辑:叶丹)


  • 地址:湖北省武汉市蔡甸区大学路111号

  • 学院办公室:027-69111069

  • 邮箱:petroscience@yangtzeu.edu.cn
  • 教学办公室:  027-69111050/69111092

  • 邮编:430100
  • 学生工作办公室:  027-69111299
  • 院长信箱:ygyzxx@yangtzeu.edu.cn

  • 一流学科建设办公室:  027-69111223

关注我们

官方微信公众号

Copyright ©copy; 2025 All Rights Reserved 球王会体育(中国)官方网站 版权所有

Baidu
sogou